En su artículo «Enseñar el método científico en las ciencias sociales» Grace Keyes de la Universidad de St. Mary en San Antonio TX, describe su clase a principios de año. Ella siempre comienza el semestre con una discusión sobre el método científico. Ella explica que sus alumnos confían en su comprensión del método científico. Los maestros y los libros de texto lo han golpeado en una forma u otra desde la escuela primaria, pero a medida que les cuestiona más, se da cuenta de que en realidad sus alumnos realmente tienen una comprensión muy superficial y tienen muchos conceptos erróneos sobre el método científico. (Keyes 2010) Este documento explorará y abordará conceptos erróneos comunes con respecto al método científico.
Aunque el mayor error sobre el método científico es la simplificación excesiva, esta sección ofrece una visión general básica del método científico para comprender el resto del documento. El método científico es la forma en que los científicos responden preguntas sobre cómo funcionan las cosas. En pocas palabras, el método científico explica y guía cómo los científicos hacen su trabajo e investigación. Los bloques de construcción básicos del método científico son: una teoría, una explicación o modelo que explica un fenómeno, una teoría proporciona explicaciones para observaciones anteriores y hace predicciones; una hipótesis o una predicción comprobable; e investigación, cómo el científico prueba esta hipótesis (Gazzaniga, 2011).
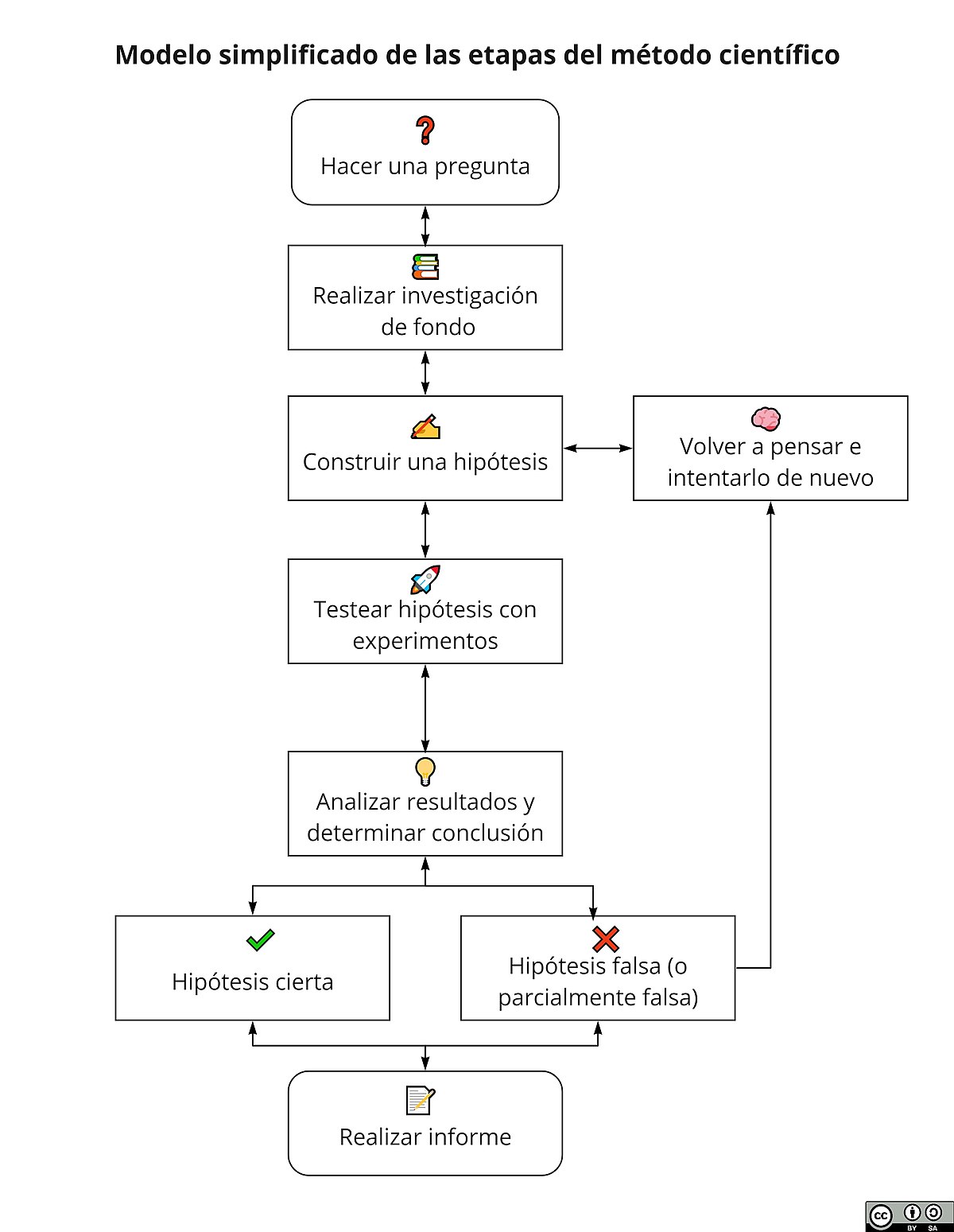
Simplificación excesiva. El error más común relacionado con la comprensión del método científico es sobre la simplificación. Muchas personas piensan en el método científico como un proceso lineal, realizado paso a paso. Esta no es la forma en que funciona la ciencia. Si bien hay un proceso general que se sigue, los científicos no están obligados por esta estructura. Los científicos siempre están haciendo nuevas observaciones que inspiran nuevas preguntas o resultados son inesperados y se realiza una nueva prueba. En lugar de ser un proceso lineal, el método científico es un ciclo complejo que involucra a muchas personas y no sigue los pasos establecidos, pero es más libre en la naturaleza. Las ideas generan nuevas ideas y conducen a nuevas hipótesis y una comprensión más profunda. Algunas personas pueden preguntar: «Si la ciencia es tan desordenada, ¿cómo se puede confiar?» Esta es una buena pregunta. La comunidad científica juega un papel muy importante en la «verificación» de la ciencia. Los científicos comparten sus resultados con la comunidad científica y permite una conversación y diálogo (Comprender Science, 2012). Otro aspecto importante del proceso científico que ayuda con la confiabilidad es la replicación, una buena investigación debería poder replicarse y generar los mismos resultados (Gazzaniga, 2011).
¿Cuáles son los 7 pasos del método científico?
Los pasos del método científico son una serie de actividades que se llevan a cabo para abordar una investigación científica de manera general. Representan una guía para saber cómo fluye el proceso de adquisición de conocimiento científico. ¿Cuáles son los 7 pasos del método científico?
Los pasos del método científico parecen, a primera vista, como una lista de temas a seguir en orden y en una dirección. Como tal, no hay un método científico universal seguido de cerca por todos los investigadores.
Estos son los pasos del método científico con ejemplos ilustrativos.
La observación es realizar o percibir aspectos de la naturaleza. Es el primer paso del método científico, pero se infiltra en todo el proceso de ciencia, desde el reconocimiento de un fenómeno natural hasta la propuesta de una solución y la observación de los resultados después de un experimento.
La observación va más allá de lo que vemos con nuestros ojos. Todo lo que puede ser apreciado por los sentidos que reconocemos como una observación. Por ejemplo, si un vehículo está haciendo un sonido extraño, esa sería una observación particular de ese evento que nos llevaría a preguntar por qué el ruido.
El padre de la teoría de la selección natural Charles Darwin (1809-1882) viajó durante cinco años en una expedición a lo largo de las costas de Chile, Brasil, Ecuador, Australia y otras regiones. Durante este viaje, Darwin tomó notas y recolectó muestras de sus observaciones que lo llevaron a lo largo de los años a formular la selección natural. ¿Cuáles son los 7 pasos del método científico?
¿Cuántos y cuáles son los pasos del método científico?
El método galileo se puede dividir en cuatro fases: observación experimental («experiencias sensatas»); la definición de la hipótesis (o modelo); La deducción matemática (las «demostraciones necesarias») y finalmente la verificación de las deducciones, para confirmar la hipótesis inicial o no para determinar la ley en…
- Experimentación. La verdad de la hipótesis se prueba a través de los experimentos….
- Teoría y ley.
- Observe un fenómeno y haga preguntas;
- Formular una hipótesis, es decir, una posible explicación del fenómeno;
- Realice un experimento para verificar si la hipótesis es correcta;
- Analizar los resultados;
Con Galileo Galilei (1564-1642) se introdujo el método científico experimental: se basa en una primera observación, seguida de un experimento, desarrollado de manera controlada, de modo que el fenómeno que desea estudiar se puede reproducir….
El método científico consiste en la recopilación de datos a través de la observación y el experimento para formular hipótesis y teorías. El método científico es la forma en que la ciencia investiga la realidad y es el método más afirmado en el proceso de definir el conocimiento.
¿Cuál es el método científico explicado a los niños? Este método consiste: en la observación cuidadosa de un fenómeno, al preguntarse cuáles son las causas, al recopilar toda la información y los datos que pueden ser útiles;…
Artículos Relacionados:
