Una no ciencia es un área de estudio que no es científica, especialmente una que no es una ciencia natural o una ciencia social que sea un objeto de investigación científica. En este modelo, la historia, el arte y la religión son ejemplos de no ciencias. [1] [2]
Desde el siglo XVII, algunos escritores han utilizado la palabra ciencia para excluir algunas áreas de estudios, como las artes y las artes liberales. [3] La palabra no ciencia, para describir disciplinas académicas no científicas, se usó por primera vez a mediados del siglo XIX. [4]
En algunos casos, puede ser difícil identificar límites exactos entre la ciencia y la no ciencia. El problema de la demarcación es el estudio de las dificultades para determinar si ciertos campos de estudio, cerca de los límites de la ciencia y la no ciencia, deben considerarse como uno u otro. Todavía no se ha diseñado una sola prueba que pueda separar claramente la ciencia de la no ciencia, pero algunos factores, tomados como un todo y evaluados con el tiempo, se usan comúnmente. [5] En opinión de Thomas Kuhn, estos factores incluyen el deseo de los científicos de investigar una pregunta como si fuera un rompecabezas. La visión de la ciencia de Kuhn también se centra en el proceso de investigación científica, en lugar del resultado. [5]
El trabajo límite es el proceso de abogar por el resultado deseado en el proceso de clasificación de campos de estudio que están cerca de las fronteras. Las recompensas asociadas con ganar una clasificación particular sugieren que el límite entre la ciencia y la no ciencia está socialmente construida y motivada ideológicamente en lugar de representar una gran diferencia natural entre la ciencia y la no ciencia. [6] La creencia de que el conocimiento científico (por ejemplo, biología) es más valiosa que otras formas de conocimiento (por ejemplo, ética) se llama científico. [7]
¿Donde no hay método científico no hay ciencia?
Alrededor del cambio del siglo VI a. C., al lado del Mar Egeo en la ciudad de Mileto, el primer filósofo griego concluyó que «todo es agua». Se llamaba Thales. Su alumno, Anaximander, no estuvo de acuerdo: creía que la sustancia subyacente del universo era «cosas indefinidas». Su propio estudiante, Anaximenos, pensó que era aire.
Estas ideas parecen fantásticas, pero en ellas la mente científica se está arraigando. Podría decirse que son las primeras hipótesis competidoras, que marcan «un cambio de explicaciones mitológicas», dice Brian Hepburn, filósofo de la ciencia en la Universidad Estatal de Wichita. Dejando de lado a los dioses y fuerzas sobrenaturales, estos filósofos basan su comprensión de la naturaleza en la observación. En otras palabras, emplean una forma rudimentaria de lo que ahora llamamos método científico.
Thales y sus discípulos influyeron en Aristóteles, quien a su vez influyó profundamente en cada destacado filósofo occidental para los próximos dos milenios y medio, que incluye a Francis Bacon, quien reempacó el método científico para la era moderna y estableció la agenda para la revolución científica del 16 y el 16 y Siglos XVII.
Desde entonces, la ciencia se ha ganado su lugar entre las empresas humanas más fructíferas. No solo es «la tradición más robusta y rigurosa que tenemos de aplicar escrutinio a las historias sobre el mundo», dice Hepburn, sino que también «le permite hacer cosas como construir un satélite de Internet o GPS, o enviar un cohete al cohete al luna.» Y, como dijo el cosmólogo Hermann Bondi, «no hay más en la ciencia que su método».
¿Qué relación existe entre la ciencia y el método científico?
David ha enseñado honoros físicos, física AP, física del IB y cursos de ciencias generales. Tiene una maestría en educación y una licenciatura en física.
Cuando juegas Angry Birds en tu teléfono inteligente, es probable que no te das cuenta de lo importante que es la ciencia de lo que estás haciendo. A medida que las aves catapulan por el aire, la ciencia es probablemente lo último en tu mente. Además de la física involucrada en el envío de proyectiles emplumados que vuelan por el aire, hay una conexión mucho más profunda entre la ciencia y jugar sus juegos favoritos. Esto se debe a que toda la tecnología, desde teléfonos inteligentes hasta escáneres médicos y automóviles, están íntimamente conectados con la ciencia. Sin ciencia, no existirían.
La ciencia es el estudio del mundo natural recopilando datos a través de un proceso sistemático llamado método científico. Y la tecnología es donde aplicamos la ciencia para crear dispositivos que puedan resolver problemas y hacer tareas. La tecnología es literalmente la aplicación de la ciencia. Entonces, realmente es imposible separar los dos. En esta lección, vamos a entrar en un poco más de detalle sobre cómo se relacionan la ciencia y la tecnología, incluidos algunos ejemplos.
Intente actualizar la página o comuníquese con el servicio de atención al cliente.
Como miembro, también obtendrá acceso ilimitado a más de 84,000
Lecciones en matemáticas, inglés, ciencia, historia y más. Además, obtenga pruebas de práctica, cuestionarios y entrenamiento personalizado para ayudarlo
triunfar.
Con mucho, la conexión más grande es lo que ya hemos mencionado: la tecnología es la aplicación de la ciencia. De hecho, a lo largo de la historia, la ciencia ha allanado el camino para todo tipo de avances sorprendentes en nuestra sociedad.
¿Qué es el método científico en pocas palabras?
Esta tarea doméstica trata la pregunta «¿Qué es la ciencia?». Incluso si el lector toma algo de emoción, todavía no hay una respuesta clara a esta discreta pregunta. Pero, ¿cómo es posible? Para comprender esto, el presente trabajo intentará arrojar un poco más de luz sobre el tema. Para este propósito, la literatura existente es avistada. Al principio, se hacen intentos para definir el concepto de «ciencia». Además, la esencia de la ciencia se considera y explica por qué no hay «ciencia». Se ha acercado a las dos escuelas de pensamiento que han llevado al lema positivo. Además, también se muestran algunos límites que se encuentran en el campo de la ciencia. Finalmente, hay una perspectiva de los posibles desarrollos en el campo de la ciencia. También debe tenerse en cuenta que en la abundancia de literatura que está disponible sobre este tema, ni siquiera es posible tener en cuenta todos los enfoques.
Como regla general, todo parece haber sido aclarado cuando algo se llama «ciencia».
Sin embargo, en una inspección más cercana, queda claro que el término «ciencia» aún no se ha aclarado satisfactoriamente. Por el contrario, el término estaba en el pasado y todavía está expuesto a varias fluctuaciones en significado. (Veyne 1999, p. 64) Sin embargo, no solo el tiempo tiene un impacto en la definición, sino también en la actitud filosófica o teológica. En esta tarea, se consulta una definición como base para la creación de un estado común de conocimiento entre el autor y el lector. La Enciclopedia Brockhaus, por ejemplo, ofrece una definición aceptable para el término «ciencia»: «el proceso de investigación y enseñanza metodológicamente operadas como una presentación de los resultados y métodos de investigación con el objetivo de transmitir conocimiento técnico y criar el pensamiento científico. La ciencia comienza con recolectar, ordenar y describir su material. Otros pasos son la formación de hipótesis y teorías. Debe ser confirmado por el material (verificación) o en el caso de refutar (falsificación) por nuevo «(Brockhaus 1994, p. 227), el término» ciencia «describe una actividad y también el resultado de esta actividad.
El término «conocimiento» está en la palabra ciencia. Pero, ¿cuál es exactamente el término «conocimiento»? El «conocimiento» requiere un cierto grado de certeza que no se centre en la creencia subjetiva, sino en la verificabilidad y la plausibilidad de las declaraciones. A diferencia de la creencia o la mía, el «conocimiento» se basa en el conocimiento seguro. El resultado de estas circunstancias fue una relación difícil entre el conocimiento y la creencia (religiosa). Durante mucho tiempo, el conocimiento tuvo que ser derrotado en la disputa sobre la cosmovisión. En el mundo occidental, la fe religiosa había sido válida hasta el siglo XIII y el conocimiento solo fue descartado como una opinión subjetiva. Con el tiempo, sin embargo, esta opinión ha cambiado drásticamente. Al comienzo de este cambio, la ciencia incluso se atribuyó a la «verdad». Sin embargo, esta afirmación se corrigió con el tiempo y se redujo a la creación de «conocimiento». Hoy en día, la ciencia es el derecho a las «declaraciones» científicas. Estos están sujetos a ciertos criterios y están orientados hacia la verdad o para explicarlo con las palabras del Sr. Alwin Diemer: “En una fórmula, podría decirse: el concepto clásico ve la ciencia como un sistema categórico deductivo de verdades absolutas o modernidad del conocimiento. Como un sistema hipotético deductivo de oraciones condicionales que tienen que cumplir un «criterio de significado» que actúa como un criterio científico para ser reconocido como oraciones científicamente sensatas «(Diemer 1970, p. 5)
La ciencia es un sistema que proporciona conocimiento metodológico. Estos hallazgos se generan mediante el uso de métodos científicos. La ciencia se basa en la naturaleza del hombre y esta naturaleza se caracteriza por la curiosidad. Por lo tanto, no es sorprendente que la ciencia se esfuerce continuamente por los nuevos conocimientos. (Schanz 2009, pp. 81-92) Las siguientes tres afirmaciones se presentan sobre el enfoque metodológico:
Un trabajo científico persigue el objetivo de la objetividad. El conocimiento que se obtiene debe ser independiente de la persona del científico. Esto significa que, en las mismas condiciones, otro científico debe llegar a los mismos resultados. Este criterio es sin duda el más crítico de los tres criterios porque la ciencia es administrada por el científico. Cada científico, es decir, hombre, se caracteriza por sus actitudes, experiencias y deseos. En consecuencia, es cuestionable en qué medida se puede lograr una objetividad pura en absoluto. (Rammstedt 2010, pp. 240-242)
¿Qué es el método científico en palabras sencillas?
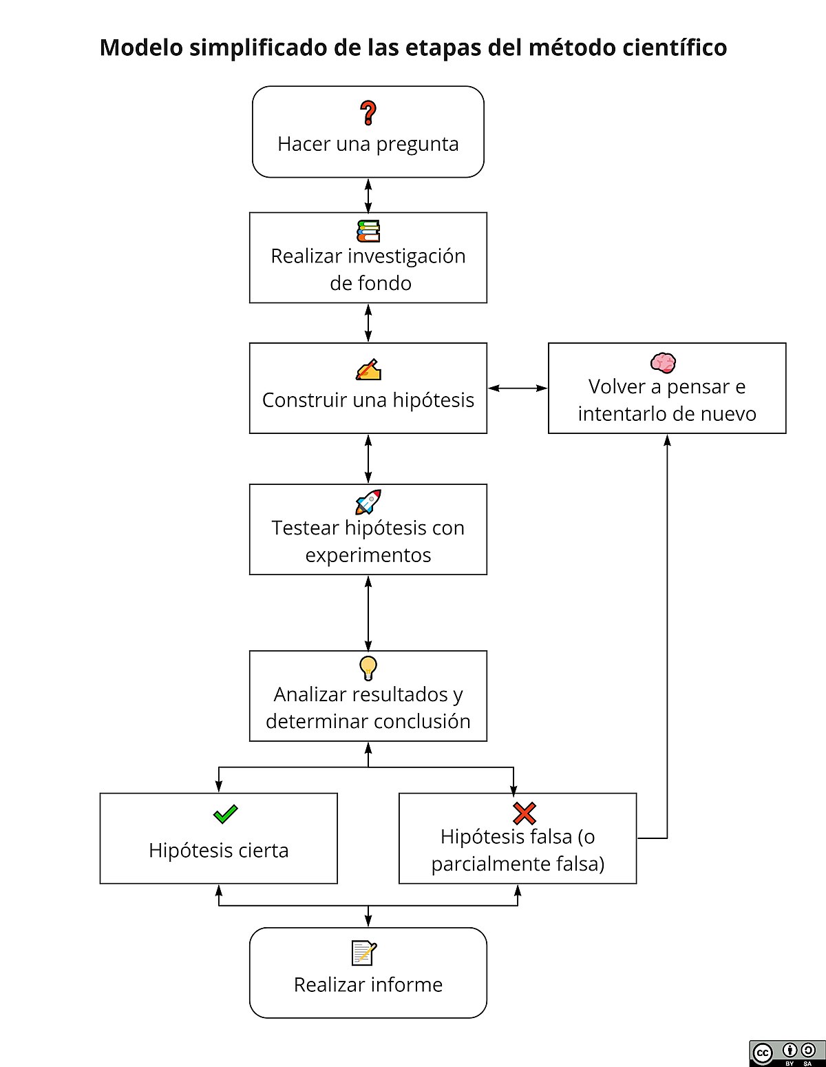
El Oxford English Dictionary dice que el método científico es: «Un método o procedimiento que ha caracterizado la ciencia natural desde el siglo XVII, que consiste en la observación sistemática, la medición y el experimento, y la formulación, prueba y modificación de hipótesis». [1]
Lo que distingue un método científico de investigación es una pregunta conocida como ‘el criterio’. Es una respuesta a la pregunta: ¿hay alguna forma de saber si un concepto o teoría es la ciencia, en oposición a algún otro tipo de conocimiento o creencia? Ha habido muchas ideas sobre cómo debe expresarse. Los positivistas lógicos pensaron que una teoría era científica si pudiera ser verificada; [4] [5] [6] pero Karl Popper pensó que esto era un error. Pensó que una teoría no era científica a menos que hubiera alguna forma de ser refutado. [7] [8] [9] [10] Por otro lado, Paul Feyerabend pensó que no había criterio. Para él, «cualquier cosa vale», o lo que sea que funcione, [11]
Los científicos intentan dejar que la realidad hable por sí misma. Apoyan una teoría cuando se confirman sus predicciones y la desafían cuando sus predicciones resultan falsas. Los investigadores científicos ofrecen hipótesis como explicaciones de fenómenos y experimentos de diseño para probar estas hipótesis. Dado que las grandes teorías no se pueden probar directamente, se realiza mediante la prueba de predicciones derivadas de la teoría. Estos pasos deben ser repetibles, para proteger contra el error o la confusión por parte de cualquier experimentador en particular.
La investigación científica generalmente pretende ser lo más objetiva posible. Para reducir las interpretaciones sesgadas de los resultados, los científicos publican su trabajo y, por lo tanto, comparten datos y métodos con otros científicos.
¿Qué es el método científico 2º ESO?
Este sitio web está diseñado para estudiantes españoles que aprenden física y química en el programa de educación bilingüe.
Aquí puede encontrar contenidos, actividades y enlaces a diferentes páginas web que se explican en inglés. Además, los estudiantes pueden encontrar que el programa pertenece a estas materias.
Me gustaría agradecer a Patricio Gómez Lesarri, quien ha diseñado y realizado casi todas estas actividades, notas y no le importa compartirlas con estudiantes y maestros (todo este material tiene derechos de los bienes comunes creativos). Además, el segundo curso del programa ESO ha sido realizado por el Departamento de Física y Química del Juan de La Cierva High School (Vélez-Málaga)
Content and Language Integrated Learning es un término creado en 1994 por David Marsh y Anne Maljers como una metodología similar pero distinta de la inmersión del lenguaje y la instrucción basada en el contenido. Es un enfoque para aprender contenido a través de un idioma adicional (extranjero o segundo), enseñando así tanto la materia como el idioma. La idea de sus proponentes era crear un «término paraguas» que abarque diferentes formas de uso del lenguaje como medio de instrucción.
CLIL se basa fundamentalmente en principios metodológicos establecidos por la investigación sobre «inmersión del lenguaje». Este tipo de enfoque ha sido identificado como muy importante por la Comisión Europea porque: «Puede proporcionar oportunidades efectivas para que los alumnos usen sus nuevas habilidades lingüísticas ahora, en lugar de aprenderlas ahora para su uso más tarde. Abre puertas en idiomas para una gama más amplia. de alumnos, fomentar la confianza en sí mismos en jóvenes estudiantes y aquellos que no han respondido bien a la instrucción formal del idioma en educación general. Proporciona exposición al lenguaje sin requerir tiempo extra en el plan de estudios, lo que puede ser de particular interés en entornos vocacionales «. Por lo tanto, la Comisión Europea ha decidido promover la capacitación de los maestros para «… aliviar las competencias del idioma en general, para promover la enseñanza de materias no lingüísticas en idiomas extranjeros».
¿Qué es y en qué consiste el método científico?
Desde el siglo XVII, el método científico ha sido el estándar de oro para investigar el mundo natural. Es cómo los científicos llegan correctamente a los nuevos conocimientos y actualizan sus conocimientos anteriores. Consiste en observación sistemática, medición, experimento y la formulación de preguntas o hipótesis.
¿Cuál es la mejor manera de descubrir verdades objetivas sobre el mundo en el que vivimos?
¿Por qué aceptamos algunas ideas como hecho objetivo, mientras que otras están más preparadas para el debate?
Imagina que estás viviendo en el siglo XVII y te preguntan por qué a veces ves gusanos en la comida en descomposición. ¿De dónde vienen?
Puede preguntar y descubrir que los expertos del día creen que los organismos vivos a veces emergen de materiales inanimados. De hecho, esta teoría, llamada «generación espontánea», fue popular durante unos 2000 años, y famosa expuesta por Aristóteles. Sin embargo, estaba mal.
No fue hasta 1859 que el importante experimento de Louis Pasteur refutó esta teoría y allanó el camino para uno mejor, la teoría de la «biogénesis», que todavía se suscribe hoy.
Simplemente hacer una observación y formular una posible explicación no es científico.
En cambio, el método científico es un proceso integral que garantiza que los científicos tengan la mejor oportunidad de llegar a la verdad objetiva sobre un fenómeno. Pasteur tenía una pregunta, formuló una hipótesis, ideó un experimento de sonido para probarla, luego aplicó la lógica para interpretar sus resultados.
Artículos Relacionados:
