Dependiendo de la abyección de la investigación, puede haber varios pasos para aplicar el método empírico. Sin embargo, los pasajes básicos y elementales son los siguientes.
Observación: en primer lugar, el investigador definirá cuál es el objeto a analizar y el tamaño de la muestra. Una vez hecho esto, el investigador observará el comportamiento del objeto de estudio en sus condiciones habituales y lo registrará.
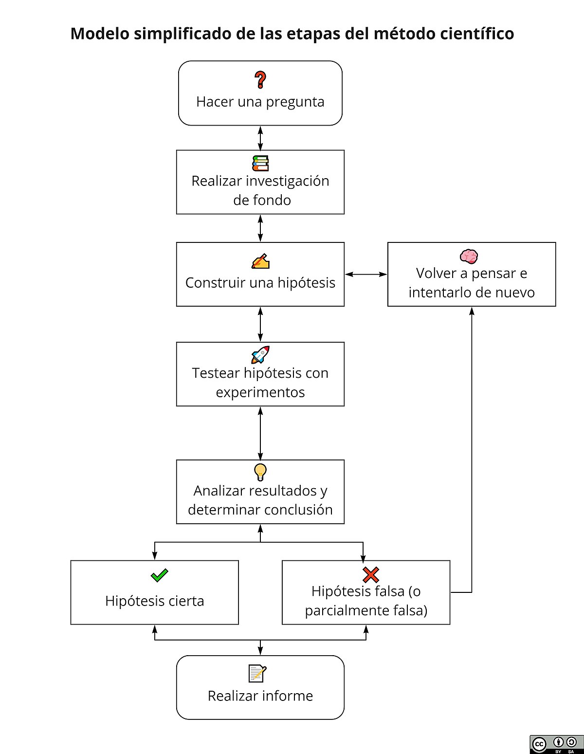
Formulación de la hipótesis. Después de la observación, el investigador formulará una hipótesis. Una hipótesis es una suposición de las diversas formas en que el objeto de estudio está relacionado con algunos aspectos del interés.
Verificación de la hipótesis. Se probará la hipótesis, lo que significa aplicar varias técnicas para confirmarla o refutarla, incluida la experimentación. De esta manera, se puede verificar si se satisface la suposición de la hipótesis.
Formulación de una ley o una norma. La verificación de la hipótesis debe dar lugar a una ley o una regla constante que se cumple en todos los casos similares a los analizados.
Construcción de la teoría. La teoría corresponde al proceso de generalización de la regla o la ley obtenida durante la investigación, aplicable a casos similares. El proceso de construcción de la teoría puede conducir a la creación de nuevas teorías o la corrección de teorías preexistentes con nueva información disponible.
- Hipótesis
- Método científico
En virtud de lo anterior, podemos decir que hay tres tipos de método empírico: observación, experimentación y medición.
¿Cómo se divide el método empírico?
Un estudio empírico es uno que se basa en «observación, investigación o experimento en lugar de razonamiento abstracto, análisis teórico o especulación».* Los estudios empíricos deben dividirse en las siguientes partes: resumen, introducción, método, resultados, discusión, discusión, discusión, discusión, y referencias. Por lo general, estos estudios también incluyen tablas, figuras y gráficos para mostrar datos recopilados.
¡Encontrar estudios empíricos es simple utilizando las bases de datos de la biblioteca RIT! Tanto las psicartículas como Pyscinfo le permiten reducir sus resultados a los estudios empíricos antes de hacer clic en «búsqueda». Los pasos descritos a continuación se aplican a ambos:
- cambiar de búsqueda básica a búsqueda avanzada
- Mire debajo de las barras de búsqueda para sus filtros/limitadores disponibles
- Vaya al conjunto de opciones «Metodología»
- Haga clic en «Empirical»
- Ahora comienza tu búsqueda
- Use citas para agrupar dos de más palabras en una sola entidad para el software de búsqueda. De lo contrario, el software de búsqueda no solo busca la frase, sino también para cada palabra individual:
- tales como «trastorno de personalidad múltiple»
- Use un asterisco como «comodín» para un final de la palabra. Esto le dice al software de búsqueda que busque todas las palabras posibles que podrían escribirse después del asterisco:
¿Cómo se clasifica la investigación empírica?
La investigación empírica siempre se ha movido a lo largo de suelos marginales en el campo de la reflexión pedagógica en Italia. Su marginalidad, sin embargo, se compartió con otras ciencias humanas y sociales, se remonta a la censura de su propia tradición neoidealista que ha considerado cualquier conocimiento del origen empírico incapaz de producir un conocimiento auténtico, pero solo constituido en «pseudo-advicio», a diferencia de la filosofía que descubre Conceptos puros sobre los que encontrar el verdadero conocimiento. Pero también un cierto pensamiento posmoderno, si fundó nuevos enfoques de investigación más cualitativos, ha contribuido a vaciar la investigación empírica de la realidad educativa con significado. En tiempos de crisis y deslegitimización del conocimiento pedagógico, la necesidad de una atención científica y rigurosa a la investigación que tiene como fenómenos educativos de objetos y que, como tal, puede encontrar prácticas, evaluar los resultados, rootear el agarre, hoy en día a tiempo de crisis y delegitimación de la crisis y la delegitimación de las decisiones, llene el vacío con la práctica y proporcione evidencias capaces de informar datos confiables, y no en meras ideologías, elecciones políticas. La necesidad de políticas y prácticas educativas basadas en la investigación también está creciendo en educación, en lugar de decisiones improvisadas, en creencias individuales, en decisiones improvisadas. En consecuencia, el papel de la investigación se reconoce cada vez más a nivel de los tomadores de decisiones políticas. No es coincidencia que en la educación, el término y el enfoque de la política y la práctica basadas en la evidencia surgieran en las ciencias biomédicas que, sin embargo, también despiertan muchas perplejidades también se está afirmando. Una pedagogía rigurosa requiere su propio dispositivo de métodos heurísticos y metodologías de investigación consistentes con la estructura epistemológica que se ha dado. Por esta razón, la investigación empírica es el tema de la aplicación rigurosa, pero también de la reflexión sobre sus supuestos epistemológicos, sobre los sistemas teóricos, sobre la pluralidad de métodos y orientaciones y sobre las conexiones entre ellos, la teoría y práctica educativa.
La contemporaneidad necesita una pedagogía como ciencia capaz de explorar la complejidad y pensar en la ambigüedad sin romperse frente a las contradicciones y antinomías del presente. Por esta razón, es necesario promover, especialmente entre las generaciones más jóvenes de académicos, la práctica de la investigación empírica rigurosa de acuerdo con una pluralidad de enfoques metodológicos más allá de las distinciones entre la investigación cualitativa y cuantitativa que caracterizó el choque entre paradigmas. Se trata de conocer y mejorar una pluralidad de enfoques teóricos, metodologías y paradigmas de investigación que pueden arrojar luz desde diferentes perspectivas sobre fenómenos complejos que se analizarán, también combinando e integrando juntos también a través de métodos mixtos hábiles y rigurosos. Es necesario desarrollar oportunidades para la discusión sobre la metodología de investigación alentando la reflexión crítica, el rigor y la claridad del procedimiento, la profundidad del análisis para elevar los estándares científicos del conocimiento pedagógico en un momento en que las lógicas dominantes parecen ser recompensadas por algunos formas de conocimiento a expensas de los demás. Este grupo de trabajo tiene la intención de contribuir a promover un discurso sobre el «método» que no es solo una comparación de metodologías, sino que puede alentar una reinterpretación del debate sobre el método como una oportunidad para la comparación sobre la teórica, cultural y política política dimensiones educativas. El grupo también tiene la intención de consolidar la tradición que comenzó en los últimos años para mantener siempre las reuniones de seminarios científicos incluso para jóvenes investigadores, doctorales para expandir el debate sobre estos temas también en una perspectiva intergeneracional en la comunidad pedagógica. En resumen, si lo confirma la Junta Siped, el grupo tiene como objetivo continuar el trabajo iniciado en el período de tres años 2014-2017 y continuó en los siguientes tres años hasta la fecha, promoviendo nuevas iniciativas dedicadas a la reflexión crítica sobre la metodología. Las reuniones siempre tendrán un carácter participativo y estarán abiertos a los diversos sectores pedagógicos para expandir el intercambio y la comparación del «método».
- Mejore la red/y las conexiones entre el grupo siped-tmre y las escuelas de doctorado/alta capacitación de universidades en el área pedagógica, también utilizando los resultados de la mapeo de las habilidades creadas en 2022;
- Organizar una conferencia nacional
- Organizar dos seminarios
- Publicaciones sobre los temas cubiertos por el grupo
Annamaria Bondioli Bettinelli, Universidad de Pavia Chiara Maria Bove, Universidad de Milán-Bicocca Pera Braga, Universidad de Milán-Bicocca Livia Cadei, Universidad Católica de la Sagrada Corafa Rafaella Faggioli, Universidad de Bolonia Maria Benedetta Gambacorti Passerini, Universidad de Milán-Bicococococolis Luca Ghirotto, Universidad de Bolonia Luca Girotti, Universidad de Macerata Cristina Lisimberti, Universidad Católica del Sagrado Corazón Daniela MacCario, Universidad de Turín Giovanna Malusà, Universidad de Verona Marcella Milana, Universidad de Verona Katia Montalbetti, Universidad Católica del Sagrado Corazón Alessandra Mussi, Universidad de Milán-Bicocca Isabella Pescarmona, Universidad de Turín Andrea Pintus, Universidad de Parma Francesca Rapanà, Universidad de Verona Donatella Savio, Universidad de Pavia Sara Serbati, Uni Veity of the Studies of Padua Chiara Sità, Universidad de Verona Paolo Sorzio, Universidad de Trieste Massimiliano Tarozzi, Universidad de Bolonia Elisabetta Tomazzolli, Universidad Libre de Bolzano Andrea Traverso, Universidad de Génoa Roberto Trinchero, Universidad de Estudios de Turín Renata Maria Viganò, Catholic Universidad del Sagrado Corazón Lucía Zannini, Universidad de Milán Luisa Zecca, Universidad de Milán-Bicocca Luisa Zinant, Universidad de Udine Davide Zoletto, Universidad de Udine
¿Cómo se lleva a cabo el conocimiento empírico?
Tratemos de describir la articulación que Schlick propone para el conocimiento empírico a mediados de los años treinta, representando claramente su orden (porque esto pondrá serios problemas):
1. Definiciones: aalalítico aali priori (tautologías)
0. Aclaraciones de los dectanes [W. Dennes a M. Schlick, 15 de marzo de 1935: es preferible usar la definición de Dettica en lugar de la definición ostensiva; Mejor aclaración aún de la Dettica]: Analítico A Posteriori (necesario en retrospectiva, ver S. Kripke, Naming and Needity, Harvard University Press, Cambridge, Massachusetts, 1980: en el que se encuentran las nociones de bautismo inicial, impietidad de nombre. )
1. Propuestas observadoras: sintética, sin el uso de hipótesis
2.; 3. Propuestas de protocolo y leyes de la naturaleza, como proposiciones: sintética e hipotética
(Los nombres están entre -1 y 0: en un área de conocimiento científico que no implica ninguna duración, ya que -1 es atemporal y 0 atemporal, absolutamente presente. El problema de la temporalidad es en cambio confirmación o para el descubrimiento lógico Científico, ya que se incluye en el proceso de conocimiento, pero, al ser una definición ostensiva, no puede ser temporalizada: de esta manera, la aporia del no iniciado del conocimiento científico se expresa en términos temporales).
En el primer ensayo que examinaremos, la Fundación del Conocimiento (1934), el autor pasa de una definición de Galilea, por lo que hablar de experiencia como una experiencia sensata; Esto estaría compuesto por proposiciones de observación (beobachtungsätze), o por proposiciones que expresan los hechos en su simplicidad (ed. It., P.134). La indicación del carácter de la simplicidad hace que nuestra investigación regrese, repensando lo que en el político había apoyado a Platón con respecto a la medida de las reglas legales. De hecho, habiendo identificado con precisión en simplicidad el elemento que denota el origen más remoto de nuestro conocimiento (ibid, p. 147), marca una diferencia del itinerario schlickiano que no será largo en mostrarse en su plenitud, sino al mismo tiempo Tiempo una comunidad terminológica con filosofía clásica. Las proposiciones de observación anteriores también se definirán como hallazgos (ibid, p. 148, 151), Konstatierungen, que se expresan en los términos de: «Aquí y ahora, las cosas son así y así».
Estos hallazgos, tomados como proposiciones elementales, diferirían de los protocolos (ibid, p. 137), en virtud del carácter anitético de los primeros, y el hipotético de los segundos. Teniendo en cuenta el dominio teórico de las proposiciones o afirmaciones de protocolo (declaraciones de protocolo) en la definición neopiana de lenguaje científico, ya hemos demostrado cómo Schlick informó un malentendido grave: el de haber transformado la intención del emppirista inicial en un racionalista. En la interpretación carnapiana de la sintaxis del protocolo, de hecho, la experiencia, como tal, ya incorpora un protocolo primitivo; «Cuando Carnap explica la sintaxis der Sprache (Wien, 1934; ed. It., Milán, 1961) – escribe Schlick en una nota para el ensayo de 1935, ¿son convenciones de la naturaleza?, Ed. it., p. 166 – Que se podría construir un lenguaje con leyes de transformación extraológica, suponiendo qué principios, por ejemplo, de las «leyes de la naturaleza» (consideradas, por lo tanto, como reglas gramaticales), su forma de expresarse a sí misma me parece peligrosamente equívoco, en La misma forma en que es la tesis del convencionalismo «.
¿Cuándo surge el conocimiento empírico?
Esta no era la ciencia de Bacon y Galileo, que sabían la importancia de la reflexión en todo y que sí
Propusieron, a través de su consenso especulativo, «otorgar algunas barras de [que] desanimó el órgano», que era la filosofía vigente.
Para distinguir, en primer lugar, la ciencia empírica de la filosofía existe la cantidad de realidades que las disciplinas toman para examinar. Las ciencias, lejos de tener una mirada completa, que es
Filosófico (que tiene la totalidad de estar a la vista), se dedican a esa esfera «natural» tan insignada, independientemente de cualquier otra manifestación concienzuda (moralidad, religión, razones sociales,
etc.), y, a partir de este primer «aislamiento», proceden hacia una segunda abstracción que se logra como el campo específico (físico, química, medicina, etc.). Esto tiene lugar el
Especialización, que comenzó a manifestarse masivamente en los albores de la era moderna, con la autonomía de las ciencias físicas-matemáticas. Las ciencias se separaron de la investigación global a
que pertenecían, con el paso de los siglos, han avanzado cada vez más la afirmación de «trabajar» sin la ayuda de una fuerte teoresis filosófica detrás de él. ¿Pero pueden realmente ignorarlo?
¿La ciencia está libre de filosofía? Quizás no sea, contrario a lo que piensas, la filosofía para impregnar cada acción científica y mostrar a los científicos la oportunidad de prescindir
De esta manera, generando una monstruosa contradicción, de la misma especulación filosófica? Cada acción está determinada por la idea de que tiene sobre la naturaleza de la operación que desea realizar.
Para despedirse de la filosofía, es necesario asumir una filosofía que otorga el «permiso» que se desprende de ella. Un ejemplo específico, más que llamativo, de inmanencia
de filosofía a cada trabajo existente y, por lo tanto, también a las ciencias positivas, se nos ofrece por la observación de Severino, que recuerda cómo, entre otros
Cosas, la distinción bien conocida entre primaria (pertinente al objeto puro) y secundario (dependiente de la percepción del sujeto) es, sin una duda, el resultado de una corriente famosa
Griego:
«De esta manera, el atomismo griego […], después de ser relativamente marginado en el desarrollo del pensamiento filosófico, regresa triunfante
como un componente fundamental de la ciencia moderna. La distinción entre la «verdad», es decir, la realidad de los aspectos cuantitativos, o «calidad primaria», como se les llamarán en filosofía
Moderno, y el carácter subjetivo «convencional» de los aspectos cualitativos (o «calidad secundaria») se remonta a Democritus. »(Severino, filosofía moderna)
¿Cómo se construye el conocimiento empírico y el científico?
También fomenta los esfuerzos grupales y la investigación crítica del mundo natural a través de la argumentación científica y el razonamiento. La revisión por pares hace que las afirmaciones científicas pasen bajo escrutinio y, como resultado, ayudan a arraigarse la confianza en el reclamo. En general, el conocimiento epistémico es clave para determinar el papel del conocimiento científico en la identificación y abordar los problemas sociales y tecnológicos. En conclusión, el conocimiento epistémico es importante porque es fundamental para cómo pensamos. Sin algún medio de comprender cómo adquirimos el conocimiento, cómo confiamos en nuestros sentidos y cómo desarrollamos conceptos en nuestras mentes, no tenemos un camino coherente para nuestro pensamiento.
En general, Human hace historias; La ciencia humana necesita el estudio de la historia para construir sobre el conocimiento y mejorar el futuro. Los sesgos en la historia pueden usarse para investigar diferentes perspectivas de la creencia de las personas sobre un tema particular en el que también es parte de la tarea de los científicos humanos.
Conjeturas y refutaciones de Sir Karl Popper
En un sentido amplio, la ciencia es una búsqueda sistemática de conocimiento. Con esta definición de trabajo en mente, se puede ver que muchas áreas de esfuerzos humanos podrían calificar como ciencia. Por lo tanto, Popper intenta encontrar un punto de demarcación entre la ciencia y la psuedo-ciencia. «¿Existe un criterio para el carácter científico o el estado de la teoría» (1)
La respuesta más ampliamente aceptada a este problema dice que Popper es la inducción y el método empírico.
Comience haciendo una pregunta del mundo natural
2. Luego realice una investigación sobre esa pregunta
3. Forma una suposición o hipótesis educada
4. Pon a prueba tu hipótesis…
… en el medio del papel…
… RS de las preguntas que surgen. Ahora, el proceso desde el cual la ciencia proviene de la ciencia está nublado en misterio y solo puede considerarse un hecho empírico que un proceso completamente reconocido y entendido.
¿Cuáles son las características del método empírico?
El método empírico-analítico es uno de los modelos para describir el método científico, que se basa en la experimentación y la lógica empírica. Junto con la observación de los fenómenos y su análisis estadístico, este método es el más utilizado en el campo de las ciencias sociales y matemáticas.
El método empírico es un modelo de investigación que tiene como objetivo obtener conocimiento de la observación de la realidad. Por lo tanto, se basa en la experiencia.
Esto se llama conocimiento empírico. Es un conocimiento que se adquiere a través de la experiencia. Por ejemplo: remedios caseros, aprendizaje de la lengua materna, sociología.
Si desea continuar leyendo esta publicación sobre «Características del método empírico», haga clic en el botón «Mostrar todos» y puede leer el resto del contenido de forma gratuita. Ebstomasborba.pt es un sitio especializado en tecnología, noticias, juegos y muchos otros temas que pueden interesarle. Si desea leer más información similar a las características del método empírico, continúe navegando por la web y suscríbase a las notificaciones del blog para no perderse las últimas noticias.
Se refiere al uso de los sentidos, tanto en la observación de objetos y fenómenos, como en la experimentación o manipulación física de la misma.
El conocimiento empírico consiste en todo lo que se conoce sin tener conocimiento científico. Por ejemplo, se sabe que el fuego arde porque esa experiencia ya ha sido vivida; Se sabe que las flores nacen en la primavera porque esta situación ya se ha observado, entre otros.
Artículos Relacionados:
