Para que el ejemplo sea un poco más realista, considere una cartera que divide sus activos entre efectivo y un fondo de índice S&P 500. Utilizando el índice de volatilidad de intercambio de opciones de Junta de Chicago (VIX) como proxy para la volatilidad del mercado de valores, cuando aumenta la volatilidad, nuestra cartera hipotética cambiaría sus activos hacia efectivo.
Cuando la volatilidad disminuye, nuestra cartera cambiaría los activos al fondo del índice S&P 500. Los modelos pueden ser significativamente más complejos que el que hacemos referencia aquí, tal vez incluyendo acciones, bonos, productos básicos, monedas y otras inversiones, pero el concepto sigue siendo el mismo.
El comercio cuantitativo es un proceso de toma de decisiones desapasionada. Los patrones y los números son todo lo que importa. Es una disciplina efectiva de compra-venta, ya que puede ejecutarse de manera consistente, sin obstáculos por la emoción que a menudo se asocia con las decisiones financieras.
También es una estrategia rentable. Dado que las computadoras hacen el trabajo, las empresas que dependen de estrategias cuantitativas no necesitan contratar equipos grandes y caros de analistas y gerentes de cartera. Tampoco necesitan viajar por el país o el mundo que inspeccionan las empresas y se reúnen con la gerencia para evaluar posibles inversiones. Utilizan computadoras para analizar los datos y ejecutar las operaciones.
«Mentiras, malditas mentiras y estadísticas» es una cita que a menudo se usa para describir la miríada de formas en que se pueden manipular los datos. Si bien los analistas cuantitativos buscan identificar patrones, el proceso de ninguna manera es infalible. El análisis implica el sacrificio a través de grandes cantidades de datos. Elegir los datos correctos no es de ninguna manera una garantía, así como los patrones de negociación que parecen sugerir que ciertos resultados pueden funcionar perfectamente hasta que no lo hacen. Incluso cuando un patrón parece funcionar, validar los patrones puede ser un desafío. Como cada inversor sabe, no hay apuestas seguras.
¿Qué es un algoritmo cuantitativo y cuáles son sus características?
Los operadores algorítmicos (AlGO) utilizan sistemas automatizados que analizan los patrones de gráficos, luego abren y cierran posiciones en su nombre. Los comerciantes cuantitadores utilizan métodos estadísticos para identificar, pero no necesariamente, ejecutar oportunidades. Si bien se superponen entre sí, estas son dos técnicas separadas que no deben confundirse.
Aquí hay algunas distinciones importantes entre los dos:
- Los sistemas algorítmicos siempre se ejecutarán en su nombre. Algunos comerciantes cuantitadores usan modelos para identificar oportunidades, pero luego abren la posición manualmente
Los dos puntos de datos más comunes examinados por los comerciantes cuantitativos son el precio y el volumen. Pero cualquier parámetro que pueda destilarse en un valor numérico puede incorporarse a una estrategia. Algunos comerciantes, por ejemplo, podrían crear herramientas para monitorear el sentimiento de los inversores en las redes sociales.
Hay muchas bases de datos disponibles públicamente que los comerciantes cuantitadores usan para informar y construir sus modelos estadísticos. Estos conjuntos de datos alternativos se utilizan para identificar patrones fuera de las fuentes financieras tradicionales, como los fundamentos.
Digamos, por ejemplo, que plantea la hipótesis de que el FTSE 100 es más probable que se mueva en cierta dirección en un punto particular en el día de negociación. Entonces, crea un programa que examina un gran conjunto de datos de mercado en el FTSE 100 y desglosa sus movimientos de precios por cada segundo de cada día.
El siguiente gráfico grica los movimientos de precios del FTSE 100 desde 1984.
Luego crea un modelo estadístico basado en esta información. El modelo identifica si hay partes específicas del día en que el FTSE cotiza en una dirección particular. Si el modelo encuentra un patrón, digamos que el índice tiene una probabilidad del 60% de hacer un movimiento ascendente a las 11.15 a.m., entonces puede usar esa información para abrir posiciones con fines de lucro.
¿Qué son algoritmos cuantitativos y ejemplos?
En resumen, un algoritmo es un conjunto de reglas para realizar los cálculos necesarios para resolver un problema. Un algoritmo está diseñado para proporcionar resultados para cualquier entrada válida, de acuerdo con las instrucciones definidas con precisión. Buscando la definición de algoritmo en un diccionario como la herencia estadounidense, se encuentra que:
Un algoritmo es un conjunto terminado de instrucciones no ambiguas que, dadas un conjunto de condiciones iniciales, se pueden realizar de acuerdo con una secuencia prescrita para lograr un cierto objetivo y que tiene un conjunto reconocible de condiciones finales.
El diseño de un algoritmo intenta crear una receta matemática más eficiente para resolver un cierto problema concreto. Esta receta se puede utilizar como base para desarrollar una solución matemática reutilizable y genérica, que puede aplicarse a un conjunto más amplio de problemas similares.
La siguiente figura muestra las diferentes fases de desarrollo, implementación y uso de un algoritmo.
Las diferentes fases de desarrollo, implementación y uso de un algoritmo.
Como podemos ver, el proceso comienza con la comprensión de los requisitos, a partir de la afirmación del problema, que especifica qué resultado es necesario obtener. Una vez que el problema está claramente expuesto, pasamos a la fase de desarrollo.
La fase de desarrollo de un algoritmo a su vez se compone de dos fases.
- La fase de diseño, durante la cual se imaginan y documentan la arquitectura, la lógica y los detalles de la implementación del algoritmo. En esta fase tenemos en cuenta tanto la precisión como el rendimiento. Durante la búsqueda de la solución para un problema dado, en muchos casos terminaremos teniendo más algoritmos alternativos. La fase de diseño de un algoritmo es un proceso iterativo, que proporciona la comparación de diferentes algoritmos candidatos. Algunos algoritmos pueden proporcionar soluciones simples y rápidas, pero a expensas de la precisión. Otros algoritmos pueden ser muy precisos, pero su ejecución puede llevar mucho tiempo, debido a su complejidad. Algunos de estos algoritmos complejos pueden ser más eficientes que otros. Antes de tomar una decisión, es necesario estudiar cuidadosamente todos los compromisos intrínsecos de los algoritmos candidatos. Especialmente si el problema es complejo, es muy importante diseñar un algoritmo eficiente. Un algoritmo diseñado correctamente se traducirá en una solución eficiente que podrá proporcionar, al mismo tiempo, un rendimiento satisfactorio y una precisión razonable.
¿Qué es un algoritmo cuantitativo y cualitativo?
Al analizar datos, muchos problemas caen naturalmente en los paradigmas de aprendizaje supervisados o no supervisados. En este blog revisamos el aprendizaje supervisado, donde tendrá una variable de entrada como X y una variable de salida como Y y usa un algoritmo para aprender la función de mapeo de la entrada a la salida y = F (x).
Profundizando más en el aprendizaje supervisado, tenemos dos conjuntos de problemas, clasificación y regresión. Los problemas de clasificación tienen variables de salida que son categóricas (cualitativas), mientras que los problemas de regresión tienden a tener resultados que son valores (cuantitativos). En estadísticas, los métodos cualitativos son descriptivos, mientras que los cuantitativos son numéricos. Aunque puede no ser tan simple como dividir los dos problemas en la clasificación y la regresión, puede volverse un poco más complicado. Un problema de regresión lineal de mínimos cuadrados se usa con una respuesta cuantitativa, mientras que una regresión logística se usa con una respuesta cualitativa (resultados binarios entre 0 y 1). A menudo usamos regresión logística para problemas de clasificación. Piense en su variable o salida que tiene dos resultados, como sí o no (resultados binarios). El aumento y KNN son dos ejemplos que pueden usarse en el caso de respuestas cualitativas o cuantitativas, pero por naturaleza son métodos cuantitativos.
Cuando tenemos modelos en ciencia de datos que son cuantitativas por naturaleza, pero nos gustaría una respuesta categorial, utilizamos métodos de clasificación. Como se indicó anteriormente, los resultados binarios se pueden usar con números como 0 y 1. 0 que representan falso y 1 representa verdadero. Si hay más de dos salidas categoriales, representamos nuestras salidas usando variables ficticias.
¿Cuáles son las características de un algoritmo cualitativo?
- Datos cuantitativos
Los datos categóricos utilizan variables categóricas, que se utilizan para representar las etiquetas o características de cualquier entidad u objeto. Por ejemplo, las películas se pueden representar utilizando géneros, por ejemplo, horror o comedia. Las mediciones de las etiquetas categóricas se pueden ilustrar utilizando diferentes descripciones del lenguaje natural. Las etiquetas no se pueden ilustrar en términos de números. Los datos pueden o no tener valores numéricos, pero los números que representan los datos pueden no tener ninguna importancia. Los datos categóricos se pueden instanciar a través de los siguientes ejemplos: fecha de nacimiento o método de viaje a la escuela.
Los datos cualitativos no se representan a través de valores numéricos, sino a través de los indicadores que expresan las características de los datos. También se conoce como datos categóricos. Varía de los datos numéricos ya que los números no se pueden usar para representarlos. El promedio de dicho tipo de valores de datos no es posible calcular. Por ejemplo, tenemos tres personas que describen el sabor de su café preferido, siendo dulce, amargo, oscuro. El promedio del sabor del café preferido no se puede calcular en este caso, ni posee ningún tipo de relevancia. Por lo tanto, los métodos agregados como el promedio, la media no es válida para los datos no numéricos.
Los datos cualitativos se pueden agrupar en función de las categorías. Por ejemplo, el color del cabello se puede clasificar en tres colores principales, siendo negro-marrón o rubio. Se ocupa de las percepciones. Los datos cualitativos son útiles para determinar la frecuencia particular de rasgos o características.
¿Cuáles son los algoritmos cualitativos?
En este artículo, consideramos el problema de terminación de los programas probabilísticos con variables de valor real. Las preguntas en cuestión son: cualitativas que preguntan (i) si el programa termina con la probabilidad 1 (terminación casi segura) y (ii) si el tiempo de terminación esperado es finito (terminación finita); y cuantitativos que solicitan (i) aproximar el tiempo de terminación esperado (problema de expectativa) y (ii) para calcular A Bound B de tal manera que la probabilidad de no terminar después de los pasos B disminuye exponencialmente (problema de concentración). Para resolver estas preguntas, utilizamos la noción de clasificar los supermartingos, que es un enfoque poderoso para probar la terminación de los programas probabilísticos. En detalle, nos centramos en la síntesis algorítmica de la clasificación lineal-supermartingos sobre los programas probabilísticos afines (APP) con el no determinismo angelical y demoníaco. Una subclase importante de las aplicaciones es Lrapp, que se define como la clase de todas las aplicaciones sobre las cuales existe una clasificación lineal-supermartingale.
Nuestras principales contribuciones son las siguientes. En primer lugar, mostramos que el problema de membresía de LRAPP (I) se puede decidir en tiempo polinómico para aplicaciones con la mayoría del no determinismo demoníaco, y (ii) es NP-Hard y en PSPACE para aplicaciones con no determinismo angelical. Además, el resultado de la duración de NP ya es necesario para aplicaciones sin probabilidad y no determinismo demoníaco. En segundo lugar, mostramos que el problema de concentración sobre LRAPP puede resolverse en la misma complejidad que para el problema de membresía de LRAPP. Finalmente, mostramos que el problema de expectativa sobre LRAPP se puede resolver en 2ExpTime y es PSPACE, incluso para aplicaciones sin probabilidad y no determinismo (es decir, programas deterministas). Nuestros resultados experimentales demuestran la efectividad de nuestro enfoque para responder las preguntas cualitativas y cuantitativas sobre las aplicaciones con la mayoría del no determinismo demoníaco.
- Michael Colón y Henny Sipma. 2001. Síntesis de funciones de clasificación lineal. En Actas de la 7ª Conferencia Internacional sobre Herramientas y Algoritmos para la Construcción y el Análisis de Sistemas, Tacas 2001 celebrada como parte de las Conferencias Europeas Conjuntas sobre Teoría y Práctica del Software (ETAPS’01) (Notas de conferencia en Ciencias de la Computación Tiziana Margaria y Wang Yi (Eds.), Vol. 2031. Springer, 67-81. Google Scholar
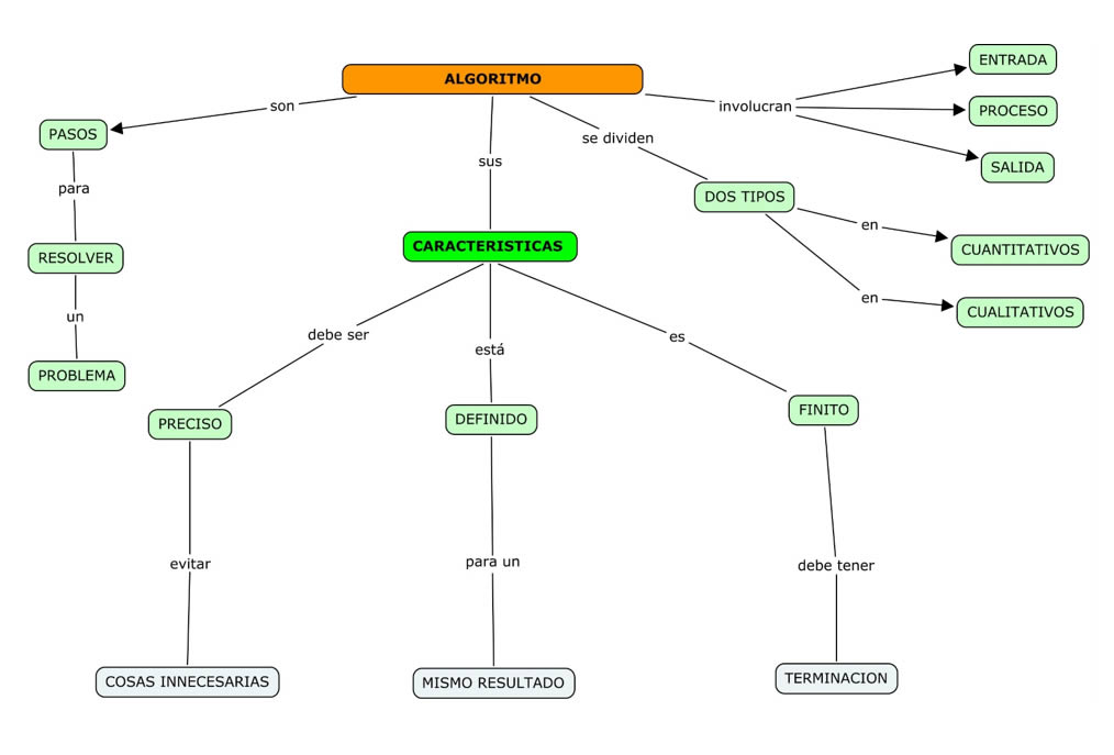
¿Cuáles son las principales características de un algoritmo?
Un algoritmo está compuesto por un número finito de etapas, cada una de las cuales puede involucrar una o más acciones. La probabilidad de que estas operaciones realicen una máquina exige que se impongan ciertas restricciones al tipo de operaciones que podría incluir un algoritmo.
Básicamente, los algoritmos son los pasos finitos para resolver problemas en las computadoras. Puede ser el conjunto de instrucciones que realizan una determinada tarea. La recopilación de instrucciones inequívocas que ocurren en alguna secuencia específica y dicho procedimiento debería producir salida para un conjunto dado de entrada en un tiempo finito se conoce como algoritmo.
Además, todos los algoritmos deben satisfacer los siguientes criterios:
- Entrada: puede ser cero o más de entrada
- Salida: debe producir salida
- Finito: debe tener finalización
- Definitidad: inequívoca y clara
- Efectividad: no debe ser complejo
La escritura de algoritmo no tiene estándares bien definidos. Más bien, es una función de la situación y los recursos disponibles. Los algoritmos nunca se crean para admitir un lenguaje de programación específico.
Como todos sabemos, las características de código básico como bucles (do, para, mientras), el control de flujo (if-else), etc., se comparten en todos los lenguajes de programación. Un algoritmo puede escrito utilizando estas construcciones estándar.
Por lo general, creamos algoritmos paso a paso, sin embargo, este no siempre es el caso. Después de que el dominio del problema ha sido bien definido, la escritura de algoritmo es un procedimiento que se realiza. Para decirlo de otra manera, debemos ser conscientes del área del problema para el cual estamos desarrollando una solución.
¿Cuáles son las características que debe cumplir un algoritmo cuantitativo?
Hay algunas características que cada algoritmo debe seguir. Hay cinco características diferentes que se ocupan de varios aspectos de los algorith. Son los siguientes:
La entrada son los datos que se transformarán durante el cálculo para producir la salida. Un algoritmo debe tener 0 o más entradas bien definidas. La precisión de entrada requiere que sepa qué tipo de datos, cuánto y qué forma deben ser los datos
La salida son los datos resultantes del cálculo (su resultado previsto). Un algoritmo debe tener 1 o más salidas bien definidas, y debe coincidir con la salida deseada. La precisión de output también requiere que sepa qué tipo de datos, cuánto y qué forma debe ser la salida (o incluso si habrá alguna salida en ¡todos!).
Los algoritmos deben especificar cada paso y el orden de los pasos se deben tomar en el proceso. Definición significa especificar la secuencia de operaciones para convertir la entrada en salida. El algoritmo debe ser claro y inequívoco. Las colas de cada paso también deben explicarse (incluyendo cómo manejar los errores). Debe contener todo cuantitativo y no cualitativo.
No podría esperar que una computadora entienda algo si usted mismo es ambiguo al respecto.
Para que un algoritmo sea efectivo, significa que todos los pasos que deben llegar a la producción deben ser factibles con los recursos disponibles. No debe contener pasos innecesarios y redundantes que puedan hacer que un algoritmo sea ineficaz.
¿Qué es un algoritmo cuantitativo y cuáles características deben cumplir?
- Adquieren habilidades de gestión de datos
Los mercados financieros son varias plataformas donde se lleva a cabo el comercio.
- Adquieren habilidades de gestión de datos
El análisis cuantitativo implica el estudio de eventos financieros a través del modelado matemático y estadístico. Las oportunidades comerciales se identifican utilizando técnicas estadísticas.
- Adquieren habilidades de gestión de datos
Para seguir el desempeño de los mercados de valores, los mejores sitios web son Google y Economic Times Market. También puede aprender a seguir el mercado de valores con la ayuda del mercado de Economic Times.
¿Cuáles requisitos debe cumplir un algoritmo cuantitativo?
Actualmente estoy tomando una clase sobre arquitecturas de software. Para esta clase, cada estudiante elige un sistema, define sus requisitos arquitectónicos y diseña una solución capaz de satisfacer esos requisitos. Elegí un sistema de comercio algorítmico debido al desafío tecnológico y porque me encantan los mercados financieros. Los sistemas de comercio algorítmico (ATS) utilizan algoritmos computacionales para tomar decisiones comerciales, enviar órdenes y administrar pedidos después del envío. En los últimos años, ATS ha ganado popularidad y ahora explica la mayoría de los oficios que se encuentran a través de intercambios internacionales. La distinción se realiza entre el comercio programado y el comercio algorítmico. El comercio programado implica romper los grandes pedidos de mercados en paquetes de acciones más pequeñas. En este artículo, el comercio programado se considera un requisito de seguridad de un ATS.
Hablando en general, hay cinco tipos de participantes del mercado: inversores minoristas, comerciantes patentados, fabricantes de mercado, instituciones de compra e instituciones de ventas. Los AT son más utilizados por instituciones patentadas del lado de la compra, pero esta dinámica está cambiando. El comercio algorítmico como servicio (ATAAS) hace que el comercio algorítmico sea accesible para el inversor minorista (ver Apéndice). Este artículo describe los requisitos arquitectónicos para un ATS utilizado por una institución patentada del lado de la compra. En la mayoría de los niveles, un ATS tiene tres funciones: tomar decisiones comerciales, crear órdenes de negociación y administrar esas órdenes después de la presentación. Debajo de estos hay una gran cantidad de requisitos funcionales más detallados, algunos de los cuales pueden ser satisfechos por la arquitectura.
Mucho debate todavía rodea la definición de lo que es una arquitectura de software. En el contexto de este artículo, la arquitectura de software se define como la infraestructura dentro de la cual los componentes de la aplicación que proporcionan funcionalidad del usuario se pueden especificar, implementar y ejecutar. Un sistema de software debe satisfacer sus requisitos funcionales y no funcionales. Los requisitos funcionales especifican las funciones de los componentes de los sistemas. Los requisitos no funcionales especifican medidas a través de las cuales se mide el rendimiento del sistema. Un sistema de software que satisface sus ‘requisitos funcionales, aún no puede cumplir con las expectativas del usuario, p. Un ATS que puede presentar operaciones, pero no de manera oportuna, causaría pérdidas financieras. La arquitectura del software básicamente proporciona una infraestructura que satisface los requisitos no funcionales y dentro de los cuales los componentes que satisfacen los requisitos funcionales se pueden implementar y ejecutar. Por lo tanto, los requisitos del sistema de comercio algorítmico se pueden dividir en general en requisitos funcionales y no funcionales.
¿Qué es un algoritmo cuantitativo ejemplos?
El siguiente paso es enviar esa lista a un algoritmo de procesamiento de pedidos que sale y compra o vende las acciones que se han seleccionado.
El código puede parecer difícil de seguir, pero es uno de los trucos más antiguos en el libro «Quant». El algoritmo emplea una estrategia de arbitraje estadístico general basada en la tendencia de las existencias sobrevaluadas a bajar y las infravaloradas para subir. En las décadas de 1970, 1980 y principios de la década de 1990, podría haber convertido a un comerciante de millones.
Hoy en día, es probable que no gane mucho, incluso podría perder dinero, porque la oportunidad se ha intercambiado en gran medida. Eso es lo que hace que los mercados sean uno de los mejores juegos, increíblemente difíciles, pero a veces enormes pagos. De alguna manera, aunque ciertamente no en todos los sentidos, crear una estrategia cuantitativa que hace que el dinero sea más difícil que el trabajo de un científico porque las leyes de la física no cambian a medida que los físicos hacen predicciones. Cuando un algoritmo comienza a invertir dinero, la oportunidad comienza a desvanecerse al instante. Con el tiempo, como los encuentran otros, se derrite por completo.
¿Cuáles son los algoritmos cuantitativos?
En un movimiento que parece bastante interesante, los gigantes como Citibank han comenzado a capacitar a sus empleados en el lenguaje de programación Python. En caso de que se pregunte: «¿Qué tiene una corporación multinacional como Citibank que tiene que ver con la programación?» Este es un movimiento para capacitar a sus empleados en la programación para mejorar sus operaciones bancarias generales, incluida la banca comercial y de inversión.
Los algoritmos pueden considerarse como una lista de tareas pendientes que le brinda una determinada salida basada en las entradas. p.ej. Una receta que le brinda un plato delicioso basado en ciertos ingredientes. Los algoritmos son un conjunto de instrucciones o códigos escritos para realizar la acción deseada y generalmente son escritas por programadores.
Hecho: Las palabras ‘algoritmo’ y ‘algorismo’ provienen del nombre de un matemático persa, al-khwārizmī
Desde la ‘protesta abierta’ en un ‘pozo’ de un edificio de intercambio, hasta el comercio de teléfonos, luego hasta el comercio computarizado donde los pedidos se ejecutaron directamente en línea al entorno comercial actual donde los programas y los software automáticos comercian a nivel mundial en microsegundos, seguramente se ha producido el comercio. un largo camino.
Si bien las palabras algorítmicas de comercio y comercio cuantitativo a menudo se usan intermitentemente, hay una diferencia entre los dos. El comercio algorítmico, en pocas palabras, es el uso de algoritmos para realizar el comercio, independientemente del tipo de estrategia de negociación. El comercio cuantitativo, por otro lado, trata sobre el uso de metodologías estadísticas para crear estrategias comerciales para generar alfa, así como para una mejor ejecución.
¿Qué es un algoritmo cualitativo y cuantitativo ejemplos?
Si, además de saber qué es un algoritmo, también tiene curiosidad por averiguar cómo hacer un algoritmo, resumimos algunas características y propiedades fundamentales relacionadas con este concepto en este párrafo.
Como dijimos, hay diferentes tipos de algoritmo, pero podemos identificar algunas propiedades comunes, sin las cuales un algoritmo no podría definirse como tal:
- Los pasos que componen el esquema deben ser «elementales», es decir, no más despido (atomicidad);
- Los pasos que componen el esquema deben ser interpretables directamente y únicos por el albacea, ya sea humano o artificial (no ambigüedad);
- El algoritmo debe estar terminado, es decir, compuesto por un número definido de pasos vinculados a una cantidad definida de datos de entrada (finura);
- La ejecución del esquema debe tener lugar dentro de un tiempo terminado (terminación);
- La ejecución del esquema algorítmico debe conducir a un solo resultado (efectivo).
Para comprender mejor el concepto, ahora vemos un ejemplo de algoritmo práctico y simple.
Para comprender completamente qué es un algoritmo, es bueno comprender que es un concepto matemático presente en nuestra vida diaria, incluso en las acciones más simples.
Hablando de algoritmo matemático y ejemplo de lo mismo, examinamos este simple problema y posibles soluciones, que en conjunto constituyen un algoritmo.
Problema a resolver: dado un mazo de llaves, necesitamos encontrar, dentro de esto, la llave que abre un determinado candado. ¿Cuál es el algoritmo para recibir? Veamos todos los pasos de la secuencia:
- Los pasos que componen el esquema deben ser «elementales», es decir, no más despido (atomicidad);
- Los pasos que componen el esquema deben ser interpretables directamente y únicos por el albacea, ya sea humano o artificial (no ambigüedad);
- El algoritmo debe estar terminado, es decir, compuesto por un número definido de pasos vinculados a una cantidad definida de datos de entrada (finura);
- La ejecución del esquema debe tener lugar dentro de un tiempo terminado (terminación);
- La ejecución del esquema algorítmico debe conducir a un solo resultado (efectivo).
Artículos Relacionados:
