5 técnicas de investigación experimental que todo científico debería conocer

La investigación experimental es la que se lleva a cabo mientras se mantiene una serie de variables de control constantes, mientras que el resto se mide como sujetos del experimento.

El objetivo de la investigación experimental, por lo tanto, es conocer los cambios que ocurren en una variable de empleado al cambiar una o más variables independientes. Pero sí, los otros permanecen constantes.

Una de las técnicas más comunes son las pruebas de laboratorio controladas. Es un método ampliamente utilizado en el análisis cuantitativo.

Este tipo de investigación es interesante cuando desea conocer las relaciones entre variables sin la influencia de los demás, el control. De esta manera, es posible saber cómo reacciona al cambiar otro.

  • Primero, se puede usar junto con otros tipos de investigación, como la investigación aplicada. Esto se puede hacer con experimentos de este tipo.
  • Al estudiar la relación de causa-efecto de algunas variables, puede expandir su número más tarde y observar los cambios.
  • Se puede reproducir con mayor precisión que otros métodos, como los casi experimentales. Cuando da como resultado este tipo de investigación, generalmente se concluyen.

Es importante conocer algunas características de este tipo de análisis. De la misma manera, es importante tener en cuenta cuando dirige una investigación experimental:

  • Primero, se puede usar junto con otros tipos de investigación, como la investigación aplicada. Esto se puede hacer con experimentos de este tipo.
  • Al estudiar la relación de causa-efecto de algunas variables, puede expandir su número más tarde y observar los cambios.
  • Se puede reproducir con mayor precisión que otros métodos, como los casi experimentales. Cuando da como resultado este tipo de investigación, generalmente se concluyen.
  • Aunque se pueden cambiar más variables simultáneamente, el ideal es hacerlo a la vez. La razón es que de esta manera podemos observar cómo reacciona lo que reacciona en cualquier momento. Una vez que ambos analizaron, podemos usarlos juntos.
  • ¿Cuáles son las técnicas de investigación experimental?

    ¿Hay un método experimental? El método implica a priori, una experiencia posteriori. El teórico deduce propiedades de las leyes hipotéticas. El experimentador, o el que procede experimentalmente, trata de descubrir la ley o la regularidad oculta en los hechos dados por las experiencias que provoca. Desafortunadamente, no conocemos ningún arte infalible de establecer experiencias significativas, donde la naturaleza responde por sí o no, y ofrece «hechos con alto rendimiento» (la expresión es Poinctaré). La pregunta debe hacerse juiciosamente, y esto se refiere al papel de las hipótesis: no tenemos un método para inventar. Entonces, la experiencia puede no decidir porque la técnica es insuficiente o porque el equipo no es apropiado, etc. “La experiencia que responde por sí o no es rara y preciosa. Es ella la que debe esforzarse por provocar. La experiencia crucial que, esquemáticamente, parece simple es la operación más delicada […]. La adecuación exacta de la técnica en la idea experimental es la condición decisiva para el éxito […]. La hipótesis de trabajo fructífera no solo es plantear un problema, sino también y, sobre todo, concebir los medios capaces de resolverlo, descubrir la técnica que permitirá una experiencia crucial ”(E. Wolff, en la colección ed. F. The Lionnais ). La experiencia es esencial cuando tiene que decidir sobre las preguntas que no sabemos cómo responder a priori. ¿Cuál es la efectividad de una vacuna? ¿Fumar es la causa del cáncer de pulmón? Tienes que «ir a ver», examinar los casos e interpretar los resultados.

    Los grandes científicos deploran la magnitud del desperdicio de experimentación. En ciertas disciplinas, como la biología, una masa de publicaciones consiste en informes sobre correlaciones desprovistas de interés, o para producir tablas de hechos sin siquiera una hipótesis de trabajo. Es probable que estos resultados se acumulen sin ganancias para la ciencia, ya sea que el futuro se involucra de otras maneras o que el progreso en la precisión los está expandiendo rápidamente. René Thom pudo hablar del «torrente de trivialidades que deja a los laboratorios» (cf. bibl.). La hipertrofia de la investigación experimental es una consecuencia natural para poner el énfasis en las relaciones y las leyes, según el Conde, Renouvier, Duhem, y toda la tradición positivista y kantiana. Si es cierto que las sustancias son conocidas solo por sus acciones (decimos hoy sus interacciones), solo tiene que multiplicar acciones o interacciones. De esta manera, terminaremos teniendo en nuestras manos una ley. Como Bouasse dice irónicamente, podríamos tocar el clarinete de la planta y observar sus reacciones: “Al intentar todo tipo de combinaciones de causas, es posible que traigamos un nuevo efecto; Pero también corremos el riesgo de perder el tiempo. »»

    No hay ningún método para evitar los dos extremos de hipótesis vacías y experimentación sin ideas. Por otro lado, existen técnicas locales vinculadas al uso de dispositivos como microscopios, dispositivos X -Ray, aceleradores lineales, etc. Las operaciones que se llevan a cabo en los laboratorios son demasiado específicas para despertar la curiosidad del no profesional. ¿Qué demuestra exactamente un resultado experimental? ¿Cómo lo interpretamos? ¿Confirma o refuta la hipótesis? Sobre esto, los epistemólogos, la mayoría de ellos tienen puntos de vista simplistas, creen que todo es cuestión de leer diales. Este aspecto de la acción y la intervención científica ha tomado un gran desarrollo. La convicción predominante, que algunos poseen para molestos y erróneos, es que los fenómenos de orden perceptible, o directamente accesible a nuestros sentidos, han revelado sus secretos, y que ya no hay ningún descubrimiento para hacerlo. Sin embargo, sucede que recibe una observación banal (por ejemplo en la cancelación de la gravedad en un repositorio de caída libre), con una ingeniosa interpretación teórica, un sentido profundo e inesperado.

    El método experimental se aprende en el laboratorio. C. Bernard comenta: “Nunca será útil hablar método experimental y experimentación en la esquina de su fuego, pies en los chenets; Tenemos que actuar y luego tenemos una idea justa de […]

    ¿Qué son los tipos de investigación experimental?

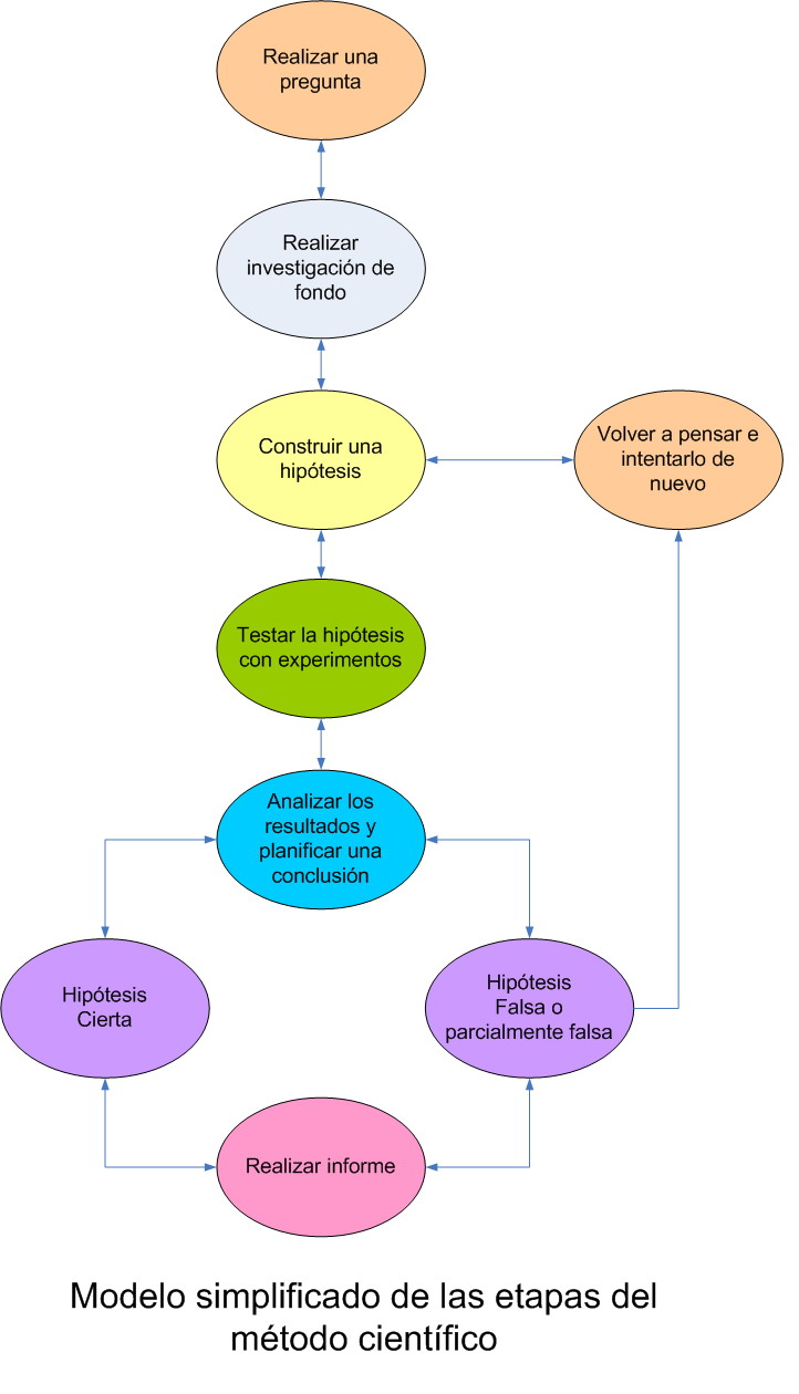
    La investigación experimental es el estudio de investigación en el que el científico influye activamente en algo para observar las consecuencias. La investigación experimental utiliza manipulación y pruebas controladas para comprender los procesos causales. Por lo tanto, el investigador manipula una variable dada en este tipo de investigación y controla a los demás para llegar a una conclusión.

    Este tipo de investigación generalmente incluye una hipótesis, una variable que manipuló, medido, calculado y comparado. En última instancia, los datos y los resultados recopilados apoyarán o rechazarán la hipótesis del investigador. Por lo tanto, este tipo de investigación podría describirse como un experimento real.

    Con este tipo de investigación, el investigador manipula las variables independientes, como el método de tratamiento y la metodología de enseñanza y mide su influencia en las variables dependientes, como la curación y la comprensión de los estudiantes para establecer una relación de causa-efecto entre estas dos variables. Por lo tanto, este tipo de investigación puede responder a la cuestión de la causa, el efecto y los resultados, lo que permite supuestos hipotéticos basados ​​en los datos recopilados. A diferencia de la investigación descriptiva, que es lo que es, la investigación experimental responde a la pregunta «qué pasaría si». Por lo tanto, un método de recopilación de datos cuantitativo generalmente se usa en este tipo de investigación.

    Obviamente, este tipo de investigación generalmente se lleva a cabo en un entorno controlado, generalmente un laboratorio. La investigación experimental se utiliza principalmente en ciencia como sociología y psicología, física, química, biología, medicina, etc.

    Artículos Relacionados:

    Más posts relacionados:

    Deja una respuesta

    Tu dirección de correo electrónico no será publicada. Los campos obligatorios están marcados con *