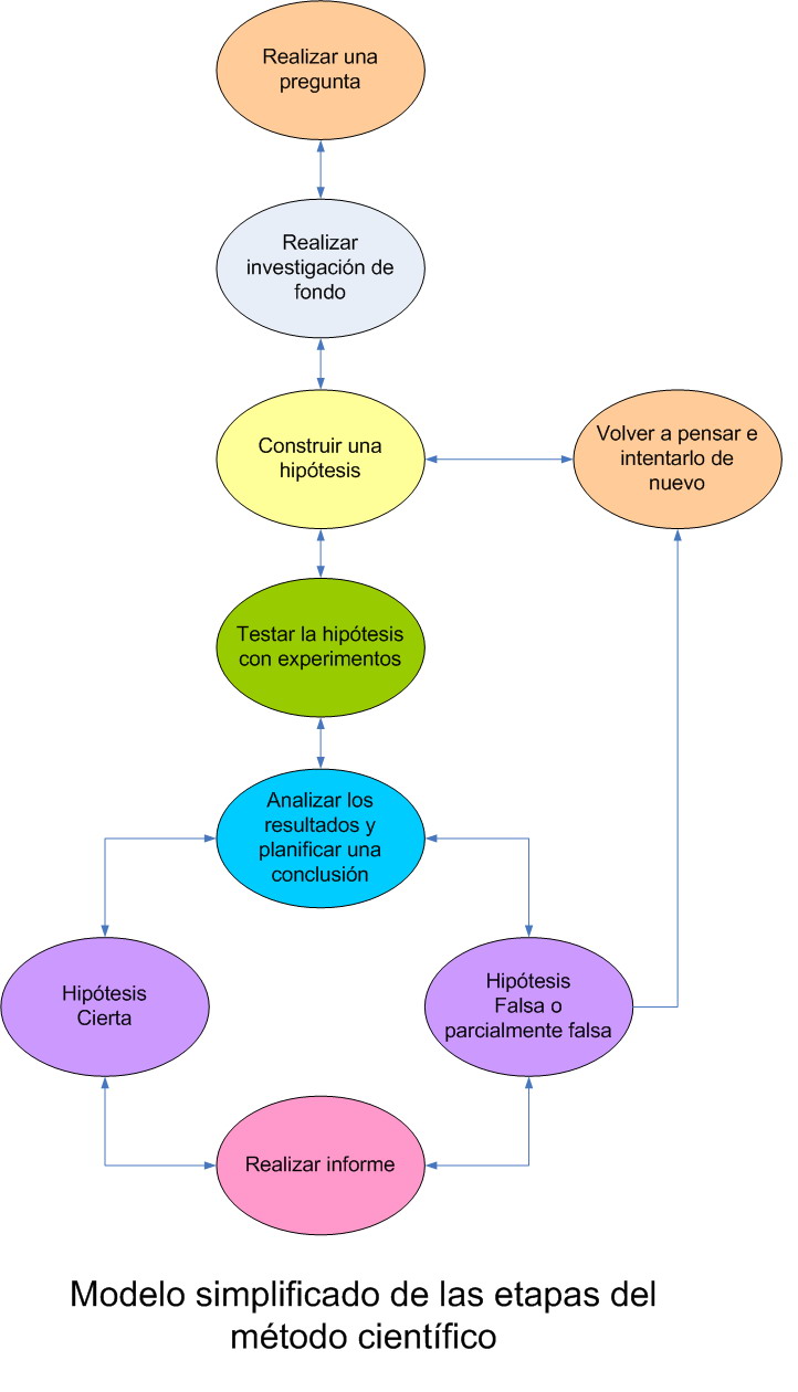
Esta es una parte clave del método científico y el proceso de diseño experimental. Los estudiantes disfrutan presentando preguntas. Formular preguntas es una actividad profunda y significativa que puede dar a los estudiantes la propiedad sobre su trabajo. Una excelente manera de hacer que los estudiantes piensen en visualizar sus preguntas es usar un guión gráfico mental mental.
Pida a los estudiantes que piensen en cualquier pregunta que quieran responder sobre el universo o que piensen en las preguntas que tienen sobre un tema en particular. Todas las preguntas son buenas preguntas, pero algunas son más fáciles de probar que otras.
Una hipótesis se conoce como una suposición educada. Una hipótesis debe ser una declaración que se pueda probar científicamente. Al final del experimento, mire hacia atrás para ver si la conclusión respalda la hipótesis o no. Formar buenas hipótesis puede ser un desafío para que los estudiantes comprendan. Es importante recordar que la hipótesis no es una pregunta, es una declaración comprobable.
Una forma de formar una hipótesis es formarla como una declaración «si… entonces…». Ciertamente, esta no es la única o mejor forma de formar una hipótesis, pero puede ser una fórmula muy fácil para que los estudiantes los usen al comenzar. Una declaración «si… entonces…» requiere que los estudiantes identifiquen las variables primero, y eso puede cambiar el orden en que completan las etapas del organizador visual.
Después de identificar las variables, la hipótesis toma la forma si [cambio en la variable independiente], entonces [cambio en la variable dependiente]. Por ejemplo, si un experimento buscara el efecto de la cafeína en el tiempo de reacción, la variable independiente sería la cantidad de cafeína y la variable dependiente sería el tiempo de reacción. La hipótesis «si, entonces» podría ser: si aumenta la cantidad de cafeína tomada, entonces el tiempo de reacción disminuirá.
¿Qué es el diseño experimental ejemplos?
Digamos que quiere ver si un suplemento de alimentos ayuda a las personas a perder peso. Desea diseñar un experimento para probar el efecto. Un mal experimento sería tomar un suplemento y ver si pierde peso o no. ¿Por qué es malo? ¡Solo tienes una base de datos! Si pierde peso, puede deberse a algún otro factor. Un mejor experimento (incluso si aún es bastante negativo) sería tomar el suplemento, ver si pierde peso, dejar de tomar el oilado y ver si la pérdida de peso se detiene, luego retire y vea si la pérdida de peso toma En este «experimento», usted es el grupo de control cuando no está tomando el suplemento y el grupo experimental cuando lo está contratando.
Es un experimento terrible por una serie de razones. Un problema es que el mismo sujeto se usa tanto como grupo de control como de grupo experimental. No sabe, cuando deja de tomar tratamiento, esto no tiene un efecto duradero. Una solución es diseñar un experimento con grupos experimentales y de control verdaderamente separados.
Si tiene un grupo de personas que se enfrentan al suplemento y a un grupo de personas que no lo hacen, las expuestas al tratamiento (que se enfrentan al suplemento) son el grupo experimental. Los que no lo toman son el grupo de control.
En una situación ideal, cada factor que influye en un miembro del grupo de control y del grupo experimental es exactamente el mismo excepto uno: la variable independiente. En un experimento básico, esto podría ser si algo está presente o no. Presente = experimental; ausente = control.
¿Cómo explicar el diseño experimental?
En los últimos años, el diseño de la palabra ha comenzado a aparecer en los mismos textos, lecciones, investigación y debates en los que se encontraron explicaciones sobre cómo las políticas públicas, los servicios públicos y la innovación en el gobierno podrían mejorar la calidad de vida de las personas, a través de un Reorganización de las administraciones estatales basadas en conceptos innovadores como el de diseño de pensamiento, que se analizará a continuación.
En este artículo realizaremos una descripción introductoria de la oferta de diseño basada como uno de los enfoques para cambiar la forma en que los gobiernos nacionales, regionales y locales están diseñadas y proporcionadas hoy. En respuesta a un contexto social incierto, caracterizado por tecnologías de crecimiento exponenciales, una red de talleres y agencias ha establecido el desafío de cómo transformar las estructuras públicas ahora estáticas y obsoletas que cambian radicalmente las herramientas utilizadas y los actores involucrados en los procesos de formulación de políticas Para rastrear brevemente su génesis, el fenómeno nació en respuesta, por un lado, a una situación de necesidad socioeconómica y, por otro, a una estructura de habilidades generalizadas destinadas a resolver problemas.
De hecho, la situación socioeconómica de la crisis global condujo a una reducción gradual en los servicios de bienestar [1] y, por lo tanto, a la falta de políticas públicas activas. Esta tendencia ha dado lugar a los inusuales de los ciudadanos que han solicitado sistemas cada vez más eficientes capaces de responder a las necesidades contingentes. La presión desde el fondo se ha consolidado cada vez más en fenómenos, como la economía compartida o los servicios de bienestar privado en función del intercambio de bienes entre los consumidores. A esta ola que caracterizó a principios de la década de 191000, se agregó un crecimiento en tecnología y atención a la experiencia del usuario en los servicios y productos de la industria tecnológica. Esto ha creado una gran disparidad en calidad entre la experiencia ofrecida por un servicio privado y la que ofrece el servicio público. Los nuevos fenómenos nacidos de lo inusual de los usuarios-cittadini, el rápido crecimiento tecnológico y la velocidad de adaptación de muchas realidades privadas han resaltado una estructura pública obsoleta, estática y frágil organizada en silos verticales de habilidades que no se comunican y que usan herramientas de las herramientas de Diseño ineficaz. [2] Jasper Christiansen, investigador y pionero de la innovación en los gobiernos, dice: «Para poder responder de manera efectiva a los contextos que cambian, a la complejidad y la incertidumbre, los gobiernos y las administraciones públicas deben considerar para innovar los procesos y prácticas con las que se desarrollan las políticas públicas «. [3] Además, Christiansen subraya los límites de los modelos del siglo XX, en función de la suposición de que el estado brinda servicios a ciudadanos pasivos o encargó soluciones específicas a problemas bien definidos. La necesidad de cambiar el enfoque al diseño de políticas y servicios públicos se destaca por la persistencia de problemas históricos, difícil de resolver con las respuestas tradicionales [4] como, en el caso de Italia, el desempleo juvenil, el subdesarrollo del sur de Italia, El escape de los cerebros, etc. Hasta la fecha, los gobiernos son los ‘propietarios’ de estos problemas públicos y las políticas tradicionales son la única forma que se usa para resolverlos. Un problema algunas veces cuestionado es el tema que: «Quien hace que las leyes siempre pescan de la misma caja de herramientas» [5]
¿Qué es un diseño experimental y sus partes?
Por lo general, el objetivo de un estudio es descubrir las relaciones entre ciertos factores explicativos y las variables de respuesta. El diseño de un estudio consiste en tomar decisiones sobre lo siguiente:
- El conjunto de factores explicativos.
- El conjunto de variables de respuesta.
- El conjunto de tratamientos.
- El conjunto de unidades experimentales.
- El método de aleatorización y bloqueo.
- Tamaño de muestra y número de réplicas.
- Las mediciones de resultado en las unidades experimentales: las variables de respuesta.
Los factores son variables explicativas que se estudiarán en una investigación.
1. En un estudio de los efectos de los colores y los precios en las ventas de automóviles, los factores que se estudian son el color (variable cualitativa) y el precio (variable cuantitativa).
2. En una investigación de los efectos de la educación sobre los ingresos, el factor que se estudia es el nivel educativo (cualitativo pero ordinal).
Los niveles de factores son los «valores» de ese factor en un experimento. Por ejemplo, en el estudio que involucra el color de los automóviles, el color del automóvil factor podría tener cuatro niveles: rojo, negro, azul y gris. En un diseño que involucra la vacunación, el tratamiento podría tener dos niveles: vacuna y placebo.
- El conjunto de factores explicativos.
- El conjunto de variables de respuesta.
- El conjunto de tratamientos.
- El conjunto de unidades experimentales.
- El método de aleatorización y bloqueo.
- Tamaño de muestra y número de réplicas.
- Las mediciones de resultado en las unidades experimentales: las variables de respuesta.
¿Qué es un diseño experimental de la investigación?
Un modelo de investigación experimental es un conjunto de protocolos para usar en una experiencia de investigación para probar una relación causa y efecto hipotético. Los investigadores deben concebir sus experiencias antes de que puedan iniciarlas para mantener la integridad y la viabilidad del estudio. Pueden confiar en los protocolos de experiencias anteriores, en estándares y prácticas generales, así como en el consejo de asistencia y supervisores. El proceso de diseño de investigación experimental puede llevar semanas o meses, porque los investigadores exploran todos los aspectos de un proyecto de investigación para desarrollar el mejor diseño.
El primer paso en la concepción de la investigación experimental es definir el fenómeno a estudiar. Un investigador puede querer examinar cualquier cosa, desde el comportamiento humano hasta un tema en biología. Ella debe describir lo que quiere estudiar y desarrollar parámetros para definir las pruebas y determinar el resultado esperado. Los investigadores quieren confirmar o negar una correlación y determinar si es causal o simplemente fortuito. La investigación puede proporcionar resultados finales o material que contribuya a un corpus de conocimiento sobre el tema.
Los experimentos deben tener lugar en entornos estrechamente controlados donde se procesan todas las variables posibles. El investigador no quiere terminar con resultados falsos sobre la base de malos controles experimentales. Por lo tanto, el diseño de la investigación experimental obliga al investigador a describir todas las variables que tienen un posible impacto y proporcionar un mecanismo para controlarlas. En una prueba sobre el comportamiento humano a la tienda de comestibles, por ejemplo, el investigador puede necesitar crear una tienda de comestibles falsa para controlar cuidadosamente la iluminación, el sonido, las reuniones con otras personas y otros factores.
Artículos Relacionados:
