Introducción Apolo 11 marca una parte importante de la historia estadounidense. Visitar la luna había sido un sueño importante para los ciudadanos estadounidenses del siglo
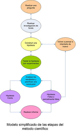
Este folleto proporciona una guía general para escribir informes sobre la investigación científica que ha realizado. Además de describir las reglas convencionales sobre el formato
