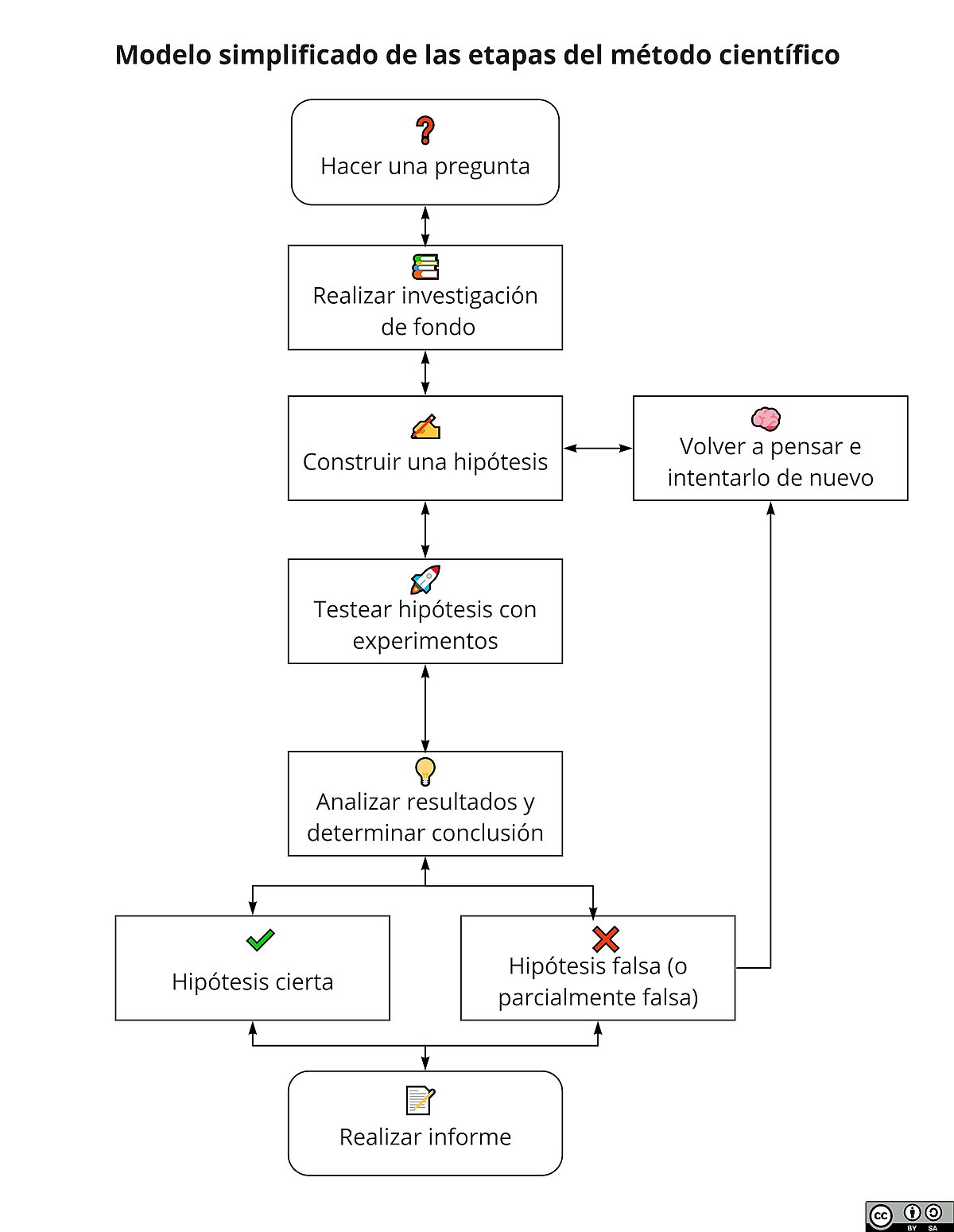
El método científico es un enfoque sistemático utilizado para establecer el conocimiento científico o modificar el conocimiento existente. Muchos científicos e historiadores lo consideran hoy
La investigación en el Centro para el Autismo y los Trastornos relacionados (CARD) se guía por una misión principal: producir información que ayude a las
Mantenga la estructura general del ejemplo del tema, pero realice cambios significativos en las dos ideas principales. Los ejemplos de adaptaciones para este tema pueden
La conclusión está al final del razonamiento científico, después de la introducción, la metodología, los resultados y la discusión. En un artículo que no sigue
Durante casi 100 años, el Consejo de Investigación de Ciencias Sociales ha coordinado las comunidades de investigación, políticas y filantrópicas en la búsqueda de políticas
