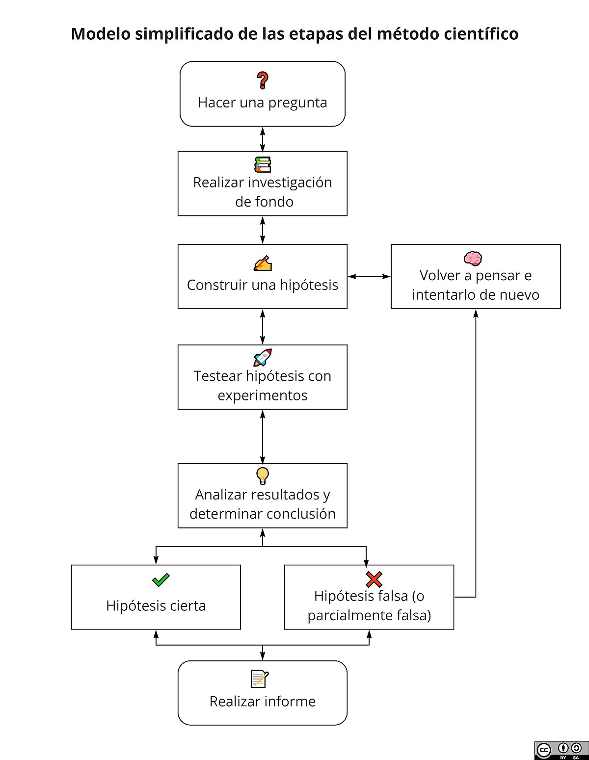
El método científico es una estrategia utilizada para tratar de explicar la ciencia natural racionalmente mediante la obtención y evaluación de datos. Implica la formulación
Los conceptos científicos pueden describirse como representaciones mentales sistemáticas del mundo natural, y tienen un lugar central y un papel en la ciencia. Pueden corresponder
La investigación científica puede hacer una gran contribución para encontrar soluciones que contemplen hoy el desarrollo económico de hoy con las necesidades de las generaciones
La neurociencia conductual como disciplina científica surgió de una variedad de tradiciones científicas y filosóficas en los siglos XVIII y XIX. En filosofía, personas como
A medida que la tecnología continúa desarrollándose, cada vez hay más herramientas y recursos para la investigación científica. La investigación se puede hacer ahora más
